FLAME CORE

Project Overview

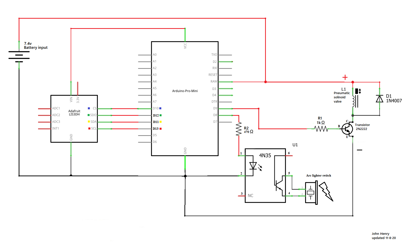
The Flame Core is a wearable gauntlet that I designed. It allows the user to shoot flames out from underneath their wrists. You can refuel it via butane through the gas injection Valve that I installed on the back of the gauntlet. Everything you see was made and desinged by me. The frame of this gauntlet was made using OnShape, which is a 3D CAD Model software. I 3D printed the frame using my Bambu Lab P1S. The Gas Reservoir was all made using parts from Home Depot except the 12v solenoid. This is my First project I have ever done and will probably be one of my all time favorites. I love it so much and it makes me feel like a super hero. Total work time was 6 months.
Aug 2024-Jan 2025

3D CAD Model 1 3D CAD Model 2 Circuit Diagram